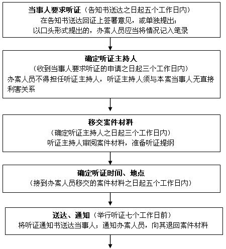
迁安市市场监督管理听证程序流程图(2021)

发布日期: 2021-09-30  来源:迁安市市场监督管理局  字体:  打印
  • 微信

    打开微信,“扫一扫”即可将网页分享至朋友圈。

扫一扫分享到手机端

温馨提示

欢迎您使用本网站互动功能!本网站互动用户已实现与河北政务服务网统一登录,如上图所示,新用户请点击[注册]打开河北政务服务网完成注册。如果您已完成注册,请点击[登录],从河北政务服务网登录后可自动返回到本网站互动版块,然后您就可以写信提交了。(提示:如果【到省政务服务网统一注册】无法正常使用,您可以选择【本站注册】)